sjb世俱杯官方网站创建于2002年,前身为广西科技大学鹿山学院,由柳州市人民政府与广西科技大学共同举办。2020年4月,学校经教育部批准转设为由广西壮族自治区教育厅主管的普通全日制本科高校,更名为“sjb世俱杯官方网站”。
学校位于广西工业重镇、历史文化名城柳州市,校园占地面积1283.21亩,设机械工程学院、汽车工程学院、土木建筑工程学院、信息科学与工程学院、经济管理学院、设计艺术学院、语言文化与国际教育学院、食品与化学工程学院8个专业教学单位,开设47个本科专业,面向全国26个省(自治区、直辖市)招生,全日制在校生人数约1.6万人。
当前,学校广大师生正凝心聚力谋发展,为把sjb世俱杯官方网站建成特色鲜明的区域高水平应用型大学而努力奋斗!
一、招聘需求
(一)基本要求
1.热爱教育事业,热爱高校工作,遵纪守法,品德优良,身心健康。
2.具有脚踏实地的工作作风;具有较强的包容性与合作意识;具有较高的奉献精神。
3.符合所申报岗位的具体要求。
4.有一定的教学能力和科研水平。
(二)岗位需求




备注:1.对于未取得专业技术资格的硕士研究生不超过30周岁,博士研究生不超过40周岁;已取得中级专业技术资格的不超过35岁;副高专业技术资格的不超过40周岁;正高级专业技术资格的不超过45周岁。2.本科、研究生所学专业一致或相近。
二、薪资福利
(一)薪资按学校薪酬制度执行
1.硕士研究生年薪:10W-12W;
2.副教授/博士年薪:16W-18W;
3.教授年薪:22W-25W。
(二)福利
学校按规定为教职工缴纳社会保险,试用期(见习期)满后按规定缴纳住房公积金及企业年金;发放食材补贴、物业补贴、交通补助、生日蛋糕卡、节日慰问品、定期体检等福利;可申请校内教师公寓或市内人才公寓。
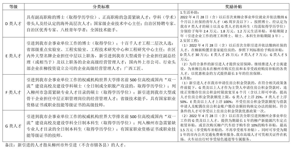
(三)柳州市人才政策

三、录用
录用人员与学校签订劳动合同,户口可落入学校集体户。
四、应聘方式
1.通过电子邮箱投递简历方式:将sjb世俱杯官方网站公开招聘人员报名表、个人简历及相关材料等压缩为一个文件,发送到邮箱lzgxyrsc@163.com(人事处)及对应应聘岗位所在部门邮箱(上述岗位需求表格联系方式),邮件标题命名为:姓名+专业+应聘部门。
2.通过高校人才网投递简历方式:高校人才网(gaoxiaojob.com),搜索“sjb世俱杯官方网站”,按照提示完成简历投递。
五、联系方式
联系地址:广西柳州市鱼峰区新柳大道99号sjb世俱杯官方网站人事处(科教楼1402办公室)
单位组织机构代码:12450000791312624Y
招聘邮箱:lzgxyrsc@163.com
联系方式:0772-3732093 13014881057
联系人:欧阳老师
